当前位置: 首页 > 行业关注 > 正文

【原创】电动车车机出现黑屏 ID.家族上升势头会否被打断?

2022-12-12 19:22:32

  最近,大众汽车再度登上媒体的头条,不过这次不是因为大众在国内和地平线成立合资公司,强化自己在自动驾驶芯片设计方面的能力。

电动车车机出现黑屏 ID.家族上升势头会否被打断?

  也不是大众旗下的兰博基尼可能步保时捷的后程,将被拆分单列上市,而是大众在国内的多款ID.车型遭遇了大面积的车机端的故障。

危机来袭?

电动车车机出现黑屏 ID.家族上升势头会否被打断?

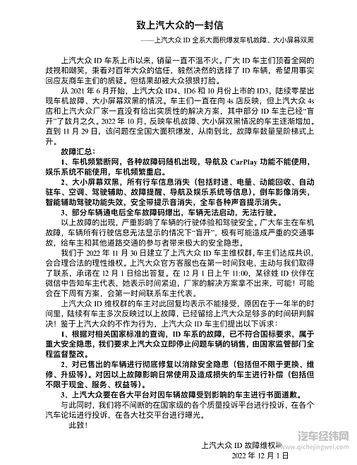
  网络上一篇《致上汽大众的一封信》目前流传非常广。

  按照这篇文章描述,相关问题出现在上汽大众的多款ID.系列车型上,包括仪表盘、中控黑屏故障涵盖了上汽大众紧凑型轿车ID.3、紧凑型SUV ID.4 X以及中大型SUV ID.6 X等多款车型。

电动车车机出现黑屏 ID.家族上升势头会否被打断?

  值得一提的是,车内的中控屏幕一旦出现黑屏的情况,不仅车辆的娱乐系统将不能使用,空调开启会出现故障,甚至是智能驾驶辅助系统也会失效。

  尤其是后者,如果在行车过程中出现,将会极大地影响车辆的行车安全。考虑到上汽大众的车型和一汽大众的车型在整车平台和整车电气架构方面基本相同,因此,一汽大众大概率也会面临相同的困扰。

上汽大众的回复

电动车车机出现黑屏 ID.家族上升势头会否被打断?

  为了控制相关事态进一步扩大,上汽大众给出了旗下ID.家族系列产品车机出现黑屏问题的解决办法,具体是:

  1、长按显示屏左下角电源键至中控屏幕亮起;

  2、锁车后,等待车辆休眠至SOS灯熄灭后,重新启动车辆。

  黑屏时如需开启空调,可在方向盘左侧、空调出风口下灯光控制面板上,双击max按键即可。

电动车车机出现黑屏 ID.家族上升势头会否被打断?

  从上汽大众ID.车主的角度来看,上汽大众给出的解决问题方法并没有从根本上来解决相关黑屏问题。

大众平台化战略受到新考验

电动车车机出现黑屏 ID.家族上升势头会否被打断?

  对于大众来说,其最为国人熟知的就是其坚持的整车平台战略。从最早的整车平台,到如今的整车电气架构,大众都希望通过平台来进行统一。

  使用平台战略,最大的好处就是可以摊薄前期的研发成本、试验认证费用。相关零部件的模具花费也能够被最大程度摊薄。

电动车车机出现黑屏 ID.家族上升势头会否被打断?

  但每一个硬币都有两面。推进平台化战略最大的问题在于低配车型的物料成本大幅上升。

  因此在整车/电气平台前期研发的时候,就需要对相关的零部件物料成本进行很好的精算,否则后期低成本车型的盈利或者在市场上的性价比就会受到很大的挑战。

  除此之外,使用平台一旦出现问题,波及面必然会很广。这次南北大众同时出现黑屏估计就和E3架构息息相关。

电动车车机出现黑屏 ID.家族上升势头会否被打断?

  在智能网联领域,大众中国和南北大众都必须要加强本地研发能力。当前,大众将旗下的软件工作,全部集中到CARIAD中来,而CARIAD也在第一时间成立了在中国的子公司。

  但是和其他新势力车企相比,CARIAD中国不仅在规模体量上相对较小,而且错失了在国内发展的先机。

电动车车机出现黑屏 ID.家族上升势头会否被打断?

  因此要想后来居上,光靠自己的研发有很大可能在时间上不一定来得及。特别是在迪斯离职之后,大众对CARIAD已经从之前的全部自研,慢慢向和其他合作伙伴合作方向转变。

  所以CARIAD中国也需要和国内其他公司加快合作进程,尤其是在软件方面,也需要引入更多更具实力的本土公司,才能确保自己在智能网联领域的落后不至于被竞争对手越拉越大,然后再逐步寻找可以反超的机会。

电动车车机出现黑屏 ID.家族上升势头会否被打断?

  大众ID.家族在国内的销量处在一个不断的爬坡过程中。在度过了前期后,大众通过其在国内数以千计的经销商来推销ID.电动车取得了不错的成果,而本次所暴露出的问题,对大众来说也是提升自身实力的机会。

原创内容,转载请注明出处:《汽车经纬网》www.qichejingwei.com。

点击关键字阅读相关文章: 文章来源:汽车经纬
阅读

评论

评论内容最少2字,最多200字
说说你的看法...